Pendiri Dana Pensiun adalah PT. Angkasa Pura I (Persero), berkedudukan di Jakarta yang Anggaran Dasarnya telah ditetapkan dengan Akta Pendirian PT Angkasa Pura I (Persero) Nomor 1 tanggal 2 Januari 1993 (Berita Negara Republik Indonesia Tahun 1993 Nomor 52, Tambahan Berita Negara Republik Indonesia Nomor 2914) berikut perubahan-perubahannya.
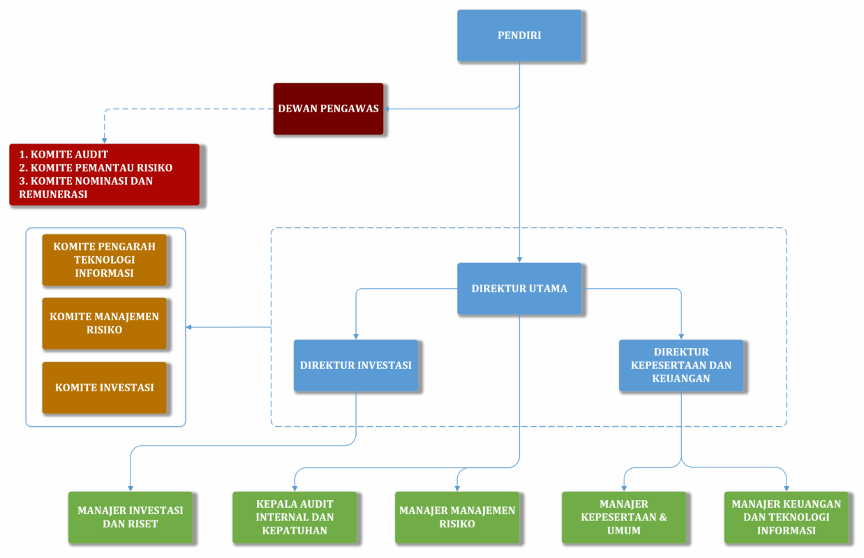
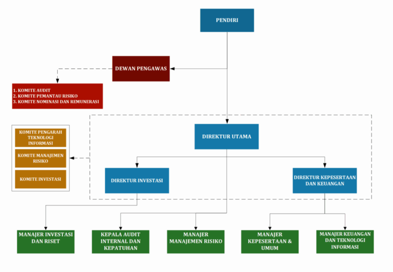
Struktur Organisasi
Scroll to Top
1
Selamat datang di DAPENRA ada yang bisa kami bantu ?